Project Assessment and Progression Policy
Approved Parish Council 07.12.2022
Summary
The purpose of this policy is to ensure that all potential projects are assessed and progressed equitably. This will ensure the best use of Officer and Councillor time, as well as budgets and Committee time.
The policy seeks to support agile responses to project ideas from across the Council so that the Council can stay flexible and responsive to needs and opportunities, whilst allowing equitable opportunity, control, quality assurance and scrutiny.
Process
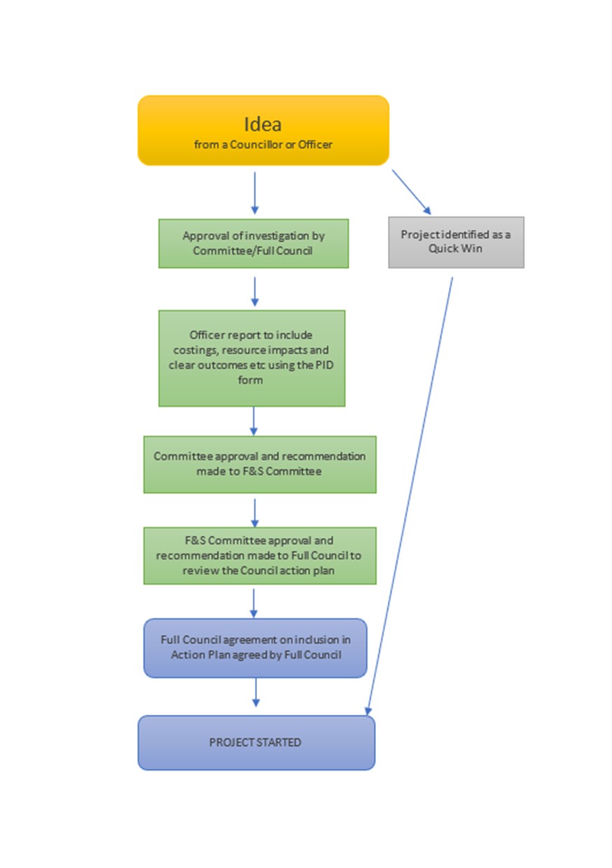
The full process is outlined in the flow chart in Annex 1
Ideas for projects can be initiated by either Councillors or Officers and should be detailed on the Project Initiation Document (PID) found in Annex 2.
A new project will need to have its PID approved by the relevant Committee or F&S Committee to be assessed by officers. The exception to this is for ‘Quick Wins’ and the criteria for this is detailed further on in this policy.
Following approval by the relevant Committee or F&S Committee, Officers will be tasked with carrying out the initial assessment to complete the Project Plan (PP). The assessment will be programmed into Officers’ workloads depending on capacity.
Officers will complete the PP attached in Annex 3.
The PP will be brought to the most relevant Committee, or to the Finance & Strategy Committee, along with the draft entry onto the development plan. This will include likely timescales for delivery.
The PP will need to be approved by the relevant Committee, and by F&S Committee, before being presented to Full Council for the final approval. Each new project approved at this stage will be included in the Parish Council Action Plan.
When a project has been completed a Project Completion Report (PCR) will be brought to the relevant Committee. This will include lessons learnt and recommendations for the future (Annex 4) to allow the Council to learn and develop its project management capabilities and develop best practise.
Quick wins
The policy allows for ‘Quick Wins’ to be identified and progressed in a timely but controlled manner.
A quick win is one that meets all the following criteria:
- Will cost less than £1,000
- All expenditure can be met from existing budget/s
- Will take less than 5 hours of officer time in total (including assessment, planning, working with partners, tendering/quotes etc)
- A call-in has been taken to the relevant Committee and all Members of the relevant Committee support the project
- Does not pose any significant reputational or other risk to the Council or partners
ANNEX 1 – FLOW CHART

ANNEX 2- PROJECT INITIATION DOCUMENT (PID)

ANNEX 3 – PROJECT PLAN TEMPLATE
Project Plan name _________________________________________________
| Information | |
| Document Owner (Officer) | [Name] |
| Document Owner (Councillor) | [Name] |
| Issue Date | [Date] |
| Version | [Date] |
| Last Saved Date | [Date] |
What is a Project Plan?
The Project Plan is the central document by which the project is formally managed. A Project Plan is a document which lists the activities, tasks and resources required to complete the project and realise the business benefits outlined in the Project Business Case. A typical Project Plan includes:
- A description of the major phases undertaken to complete the project
- A schedule of the activities, tasks, durations, dependencies, resources and timeframes
- A listing of the assumptions and constraints identified during the planning process.
To create a Project Plan, the following steps will be undertaken:
- Reiterate the project scope
- Identify the project milestones, phases, activities and tasks
- Quantify the effort required for each task
- Detail project resource
- Construct a project schedule
- List any planning dependencies, assumptions, constraints and risks
- Document the formal Project Plan for approval.
- Project
1.1 Project outline
What is being done?
What are the key outcomes and outputs?
1.2 Project justification
What problems does the project seek to address?
Who are the target communities?
What evidence is there of need?
1.3 Partners
Who are the delivery partners?